
防水工程质量事关建筑“寿命”安全,更与民生福祉息息相关,为治好老百姓的“心病”,今年下半年,全国多地政府进一步压实工程质量主题责任,建章立制,完善渗漏防治工作机制,将住宅防渗漏作为重要工作推动,通过各种举措积极防治住宅渗漏。
近日,江苏省房屋市政工程质量暨住宅工程渗漏防治工作现场观摩会在泰州召开,与会人员实地观摩了泰州市部分住宅工程渗漏防治项目,多位省市领导出席会议并讲话。此外,浙江宁波、广西常德 、湖北荆州市、四川巴中等地均在今年下半年开展住宅防渗漏专项活动,采取各种措施,严管严控住宅工程质量,让群众住得安心、放心。

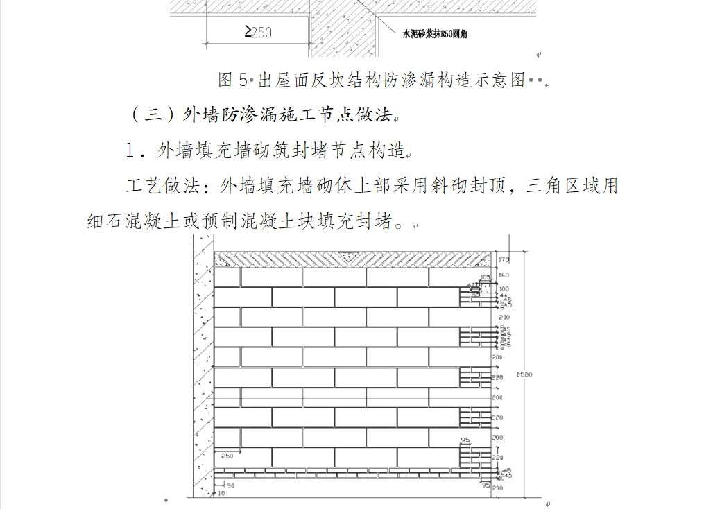
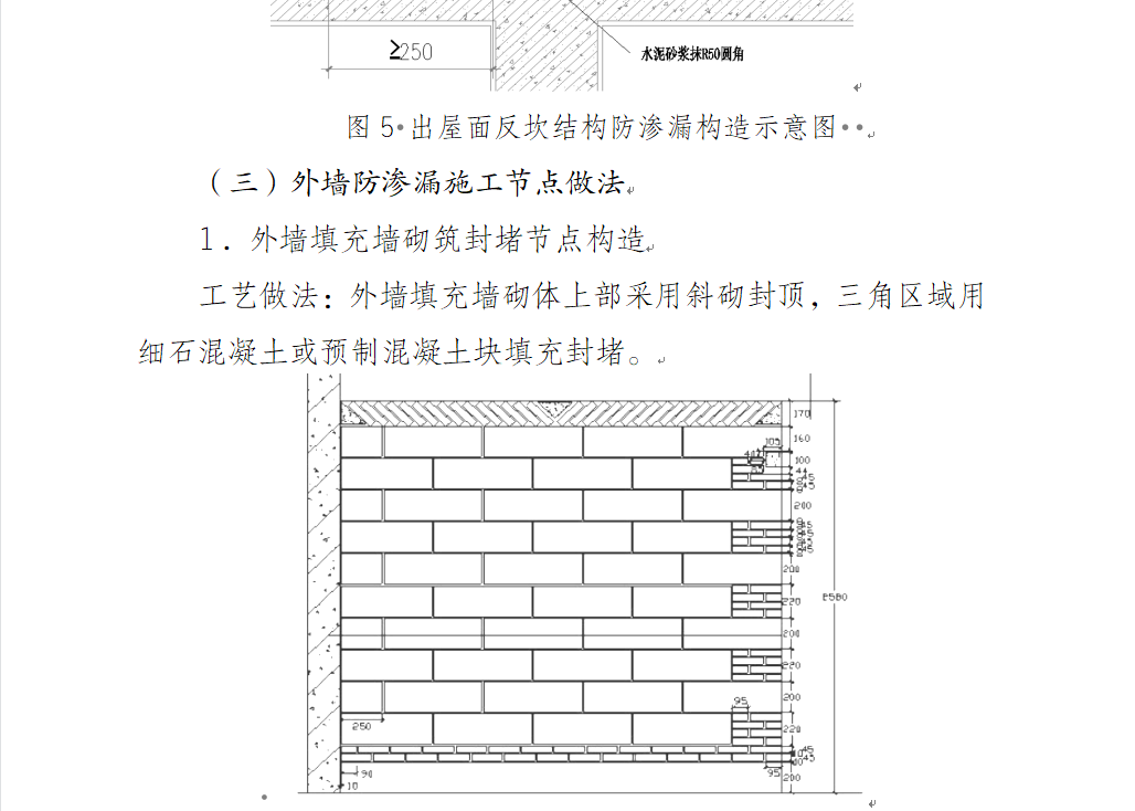
南通市发布了《住宅工程渗漏防治技术指引》,指引文件注重从源头上减少渗漏隐患,提升设计环节渗漏防治标准,根据工程特点选择适当的防水材料和节点构造措施,在施工图设计文件中设置防水设计专篇,对住宅工程易发生渗漏部位明确节点构造详图,做好设计交底工作,并明确与施工工艺密切相关的各类防水深化设计要求。

1
2


3
“中心”专家认为该指引文件内容务实全面,可操作性强,具有较强的实践指导意义,大家可结合“中心”图集和建筑渗漏遇治理(民用版)联系实际参考借鉴。