随着我国新建房屋数量下降,基础设施建设逐步完善,专家预测,未来我国的建筑市场格局将从当前的以新建建筑为主,逐步过渡到以既有建筑改造维修为主,进入后建筑时代。
住建部官网于2021年9月8日发布了“住房和城乡建设部关于发布国家标准《既有建筑维护与改造通用规范》的公告”《规范》中对于什么样的建筑应该进行修缮给予了明确的规定。

《规范》的“修缮”部分是这样规定的:“既有建筑经检查和评定确认存在11种影响使用安全或公共安全的问题之一时,应及时进行修缮”其中,“屋面、外墙、门窗等外围护系统渗漏”位列第4种情形,属于立即修缮的范畴!

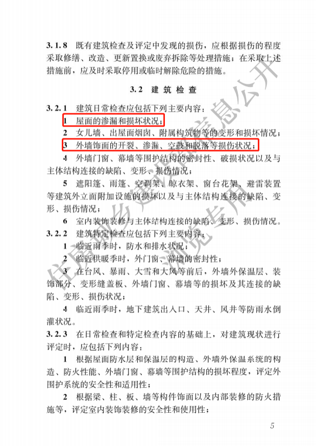
《规范》的“建筑检查”部分是这样规定的:“建筑日常检查应包括6项内容”其中,“屋面的渗漏和损坏状况”“外墙饰面的开裂、渗漏、空鼓和脱落等损坏状况”属于日常检查的内容。

如何让建筑修缮服务迈向更加规范化、专业化、品质化的方向,同时启发并促进更多建筑问题的思考和解决、引发社会对建筑修缮的重视和关注成为当下的重点。建筑修缮行业虽然前景广阔,但对从业者而言也面临着不小的挑战。新建工程与既有建筑的修缮存在很大的差异,对业内提出了诸多新的要求。建筑修缮需要经验丰富的技术人员、高技术含量的仪器设备、新的施工技术以及新的建筑材料等。

建筑修缮进入新时期,自然有新要求,高质量产品、高标准施工、高素质人才缺一不可。接受时代赋予的使命,以标准化落实工匠精神,大力发展建筑修缮工程领域。同时邀请更多存在推动建筑修缮市场领域发展的有志者参与其中,共建安居乐业美好家园。